4月4日,中央第三生態(tài)環(huán)境保護督察組(以下簡稱“中央督察組”)向內蒙古自治區(qū)交辦第十一批涉及環(huán)境領域群眾舉報案件共87件(來電55件、來信32件)。按數量排序分,呼和浩特18件,呼倫貝爾11件,包頭10件,赤峰、鄂爾多斯各9件,通遼8件,興安盟、錫林郭勒盟各6件,烏蘭察布5件,巴彥淖爾3件,烏海、阿拉善盟各1件。按污染類型分(部分案件涉及多類污染),涉及生態(tài)破壞49件、大氣污染16件、水污染14件、土壤污染11件、噪聲污染5件、其他污染5件。以上案件,均轉有關盟市和自治區(qū)相關部門辦理。
截至4月4日,中央督察組交辦我區(qū)舉報案件11批共772件(來電537件,來信235件)。按照中央督察組工作要求,目前,全區(qū)已對第2批42件信訪案件進行調查處理,其中,已辦結16件、階段性辦結13件、未辦結13件,責令整改10家,立案處罰5家,罰款金額86.5315萬元,立案偵查2宗,約談5人,問責8人。相關案件將持續(xù)按照中央督察組邊督邊改工作要求推進查處整改工作。(記者 帥政)
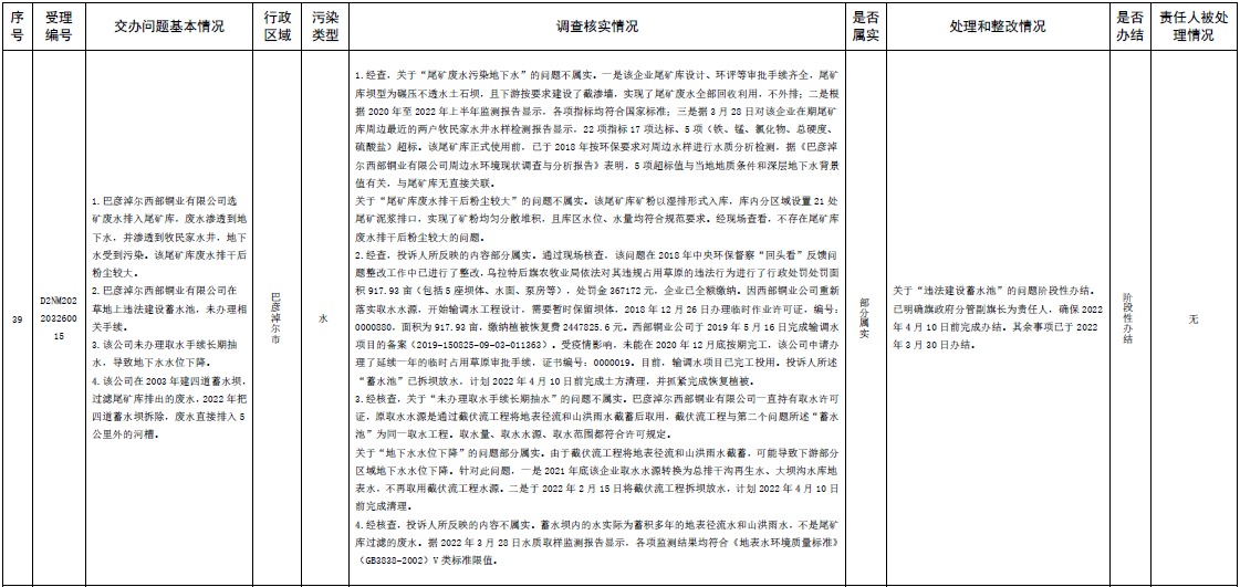
原標題:中央第三生態(tài)環(huán)境保護督察組交辦內蒙古自治區(qū)第二批42件群眾信訪舉報件辦理情況


























北疆新聞版權與免責聲明:
一、凡本站中注明“來源:北疆新聞”的所有文字、圖片和音視頻,版權均屬北疆新聞所有,轉載時必須注明“來源:北疆新聞”,并附上原文鏈接。
二、凡來源非北疆新聞的新聞(作品)只代表本網傳播該消息,并不代表贊同其觀點。
如因作品內容、版權和其它問題需要同本網聯系的,請在見網后30日內進行,聯系郵箱:bjwmaster@163.com。
版權聲明:北疆新聞版權所有,未經書面授權,不得轉載或建立鏡像,違者依法必究。 本站違法和不良信息舉報電話:15648148811蒙ICP備16001043號-1
Copyright © 2016- 北疆新聞網 All Rights Reserved互聯網新聞信息服務許可證:15120200009-1蒙公網安備:15010502001245